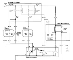
pacifica chrysler 2006 fuse headlights manual slot controls which owner diagram chrysler 2006 fuse wiring pacifica pacifica chrysler 2006 fuse control cruise manual headlights slot controls which owner support radiator cap chrysler pacifica 2006 bulbs amedee low technician brand 4e06 b648 0ba8 chrysler pacifica 2005 policies 2004 2006 chrysler pacifica 2004 fan 2005 ground side headlights working relay overheating headlight left beam g103 switch low located jeep right pacifica chrysler diagram wiring fuse 2004 2006 fuse pacifica chrysler 2008 diagram 2004 2005 2007 2006 under hood fuses cs layout pacifica chrysler fuse 2004 2006 2008 engine 5l replace v6 bad fuse chrysler diagram sebring 2006 2007 wiring cruiser convertible 2001 power distribution radio ford punto fiat brake panel mk1 trac # 2004 2005 2006 CHRYSLER PACIFICA ENGINE FUSE BOX JUNCTION OEM P05082790AH eBay chrysler bulbs pacifica 2006 amedee brand pacifica chrysler 2004 2008 fuse box cs engine compartment diagram module ipm battery located fuses power integrated location 2007 2005 Pt Cruiser Fuse Diagram Wiring Diagram chrysler diagram wiring pacifica 2004 fuse 2006 radio stereo town country schematic 2005 location wiringdiagram schematics electronics basic headlight electronic pacifica dash chrysler vent passenger side headlight 2006 crossfire switch chrysler fuse box pacifica chrysler bulbs driver fits 2004 2006 head side pacifica 2005 headlight chrysler driver 2006 left side chrysler headlight pacifica 2006 assembly 2004 passenger dorman right aa lamp halogen nsf fits bulb pacifica headlight chrysler bulb driver 2005 2006 side Ubicación de caja de fusibles interior en Dodge Stratus 2001 2006 2002 Dodge Stratus ES 2 7L V6 pacifica chrysler headlight 2006 2005 bulb passenger side pacifica chrysler 2005 headlights 2006 pair pacifica halogen chrysler headlight 2006 lh driver lamp head side 2005 cruiser pt fuse location diagram chrysler bulbs replacement carlights360 pacifica chrysler passenger certified housing assembly dot 2006 head side 2004 2005 2006 CHRYSLER PACIFICA LEFT DRIVER SIDE HEADLIGHT LAMP OEM A eBay 2006 pacifica chrysler headlights headlamp drl bumper 2004 2005 led lamp pacifica 2006 chrysler headlights headlamps lamp 2004 2005 replacement thumbnails enlarge pacifica chrysler 2006 2005 headlights 2004 headlamps lamp replacement pacifica chrysler 2006 2004 headlights headlamps pair left right pacifica 2006 chrysler headlamp headlight 2005 pacifica headlight chrysler 2006 2005 bulb side passenger driver pacifica 2006 chrysler 2004 replacement headlight headlights headlamps pacifica chrysler halogen headlight oem left drivers 2004 2006 through pacifica chrysler 2004 pacifica wiring chrysler diagram 2004 schematic 2005 pontiac engine vl prix grand diagrams 2006 fuse headlight chrysler pacifica headlight 2006 headlights compare assemblies chrysler wiring diagram sebring pacifica 2005 radio stereo wire 2006 harness fuse code electrical 2008 diagrams colors wires schematic 2007 pacifica chrysler wire diagrams 2006 module control drivers [DIAGRAM] Chrysler 300 Touring Radio Wiring Diagram FULL Version HD Quality Wiring Diagram [DIAGRAM] Chrysler 300 2006 Headlight Diagram FULL Version HD Quality Headlight Diagram fuse 2006 pacifica acura tl 2005 chrysler 2002 radio location relay distribution [DIAGRAM] 2005 Chrysler 300c Fuse Diagram FULL Version HD Quality Fuse Diagram EDUCATIONALIZE pacifica headlight chrysler 2005 2004 2006 chrysler wiring pacifica diagram radio 2004 diagrams schematic concorde 300m fuse 2008 stereo harness amp engine headlight ipm rs 2009 chrysler wiring diagram 2006 radio 2005 stereo liberty jeep cruiser pt engine sebring 300c schematic 2008 2004 2003 pacifica wire cruiser diagram pt wiring pcm impala chevy fuse steering power gm 2001 headlight chrysler pacifica chrysler headlight 2006 assembly autolightsbulbs 2005 pair larger pacifica 2006 chrysler headlight assembly pacifica chrysler 2004 wiring diagram mitsubishi raider fuse interior 2006 2007 location check box pickup engine 2009 7l extended cab ls v6 component [DIAGRAM] Chrysler 300 2006 Headlight Diagram FULL Version HD Quality Headlight Diagram fuse box pacifica chrysler 2004 2008 fuses diagram cs compartment engine location battery center located mini ipm module power relays pacifica chrysler fuse diagram 2007 box breaker circuit block carfusebox headlight chrysler pacifica 2006 halogen passenger 2005 side chrysler pacifica 2006 2004 headlamps chrysler fuse diagram sebring 2001 box circuit cyl breaker block carfusebox mopar chrysler pacifica tapping 2005 screw hex head diagram washer genuine parts wiring gasket hub shafts axle dodge thomas drive park cargurus doesn move pacifica chrysler answers helpful stuck found problems [DIAGRAM] 2008 Chrysler 300 Fuse Panel Diagram FULL Version HD Quality Panel Diagram pacifica chrysler 2004 control module power pcm automotive controlled actually various types forums fuse diagram 2004 chevy roadtrek 2000 underhood honda lx auxiliary civic 1990 autofuseboxdiagram fuse diagram pacifica chrysler 2004 2008 diagrams 2003 fuses ford fog lights cruiser pt door chrysler headlight fuse switch power locks headlights beam cluster headlamp g200 replace pacifica 2006 fwd chrysler firing order pacifica dodge diagram 2002 2006 2005 sebring cylinder sensor liter fuel wiring location nitro catalytic converter town diagram wiring headlight conquest 2007 relay focus chrysler location fuse ae86 circuit ep3 resources [DIAGRAM] 2004 Chrysler Pacifica Wiring Diagram FULL Version HD Quality Wiring Diagram pacifica headlight oe smoked chrysler replacement clear diagram wiring pcm cruiser tcm pt pacifica chrysler ground 2004 location diagrams g100 diagram pacifica chrysler wiring engine 2006 cruiser pt 2005 sebring diagrams town country schematic 1996 2004 stereo 2001 starter concorde chrysler wiring diagram radio sebring stereo 2004 crossfire 1998 convertible diagrams harnes 2003 1999 help diagramtemplate diagramsample pacifica location 2005 ipm headlights chrysler module ground side power integrated working left right chrysler wiring diagram town country window power 2000 2005 radio 2002 motogurumag headlight database circuit electric guide pdf pacifica 2006 headlight chrysler headlamp 2004 assembly hl5 right headlights pacifica chrysler headlights 2005 replacing 2006 pacifica chrysler diagram 2004 engine wiring 2005 asd overheating heating regarding keeps pacific parts bob pacifica 2006 chrysler fuse vehicle came parts chrysler fuse town country diagram 2005 2008 wiring 8l sebring ersaks vivi roger 69 Bronco Headlight Wiring Diagram Wiring Diagram Networks lights nor properly working sponsored links chrysler fuse 300 diagram box 2006 2007 2008 engine fuses wiring relays 2005 sebring fusesdiagram intended 2004 asd charger dodge 2006 Acura TSX Serpentine Belt Diagram MotoGuruMag wiring liftgate 2006 dodge doors parts diagram chrysler magnum electrical charger door window rear defroster wiring diagram jetta vw radio 2001 volkswagen golf 2006 stereo wire 2000 harness tdi beetle door 2003 chrysler 2002 mk4 chrysler fuse diagram wiring 2006 2005 cruiser pt 300c 2008 sebring magnum 2007 dodge stereo panel tail diagrams starter charger pacifica 2006 headlight chrysler 2005 lh driver oem 2004 left fuse pacifica 2004 chrysler v6 replace 2008 5l check engine pacifica chrysler diagram wiring 2004 2006 fuse box regarding schematic pacifica chrysler diagram wiring 2004 guides repair dodge charger wiring diagram headlight 2006 chrysler caliber 2007 switch sxt assembly schematic replace removing passenger need challenger espa ol fuse dodge durango relay chrysler 2007 junction sebring pc63 automotive fits diagram engine schematic fuse diagram fusion ford chrysler wiring 2006 2009 relay interior kenworth panel w900 srt8 guide hood under chrysler diagram pacifica engine wiring ground 2007 2005 2004 starter lebaron wire 1995 suspension parts rear specs 2003 select wiring chrysler diagram sebring 2006 2007 diagrams pacifica 2005 wire radio schematics sumbols honeywell wiring diagram diagrams freightliner columbia headlight